Call Backs is a diversion control tool used by Opioid Treatment Programs (OTP) and Office-Based Opioid Treatment (OBOT) providers to schedule and complete random medication counts for their patients in accordance with the Drug Enforcement Administration (DEA) regulations.
MAT providers are required to take steps to prevent the diversion of the controlled substances they prescribe, such as Suboxone, Methadone, Sublocade, Subutex, etc. A common diversion control technique involves randomly calling patients back to the clinic to check that they have the correct number of remaining pills, tablets, and/or bottles of medication.
Generally, patients are randomly contacted for Call Backs once a quarter and are given 24 hours to come into the clinic with their medication(s). Once the patient arrives, a nurse will count their remaining medication(s), complete urinalysis, and check for tampering.
The Call Backs feature:
- Automatically selects patients for random Call Backs
- Shows which patients to call at the beginning of each day
- Sends automated SMS messages to schedule patients
- Allow patients to reply to SMS messages to confirm their callback visits
- Anticipate the patient’s expected remaining medication
- Allow users to document the results of a medication check which is stored in the patient’s chart
Call Backs Functionality
Check out the following resources to explore each key area.
- Scheduling a Patient Call Back: Contact a patient via phone or SMS to schedule them for a Call Back.
- Completing the Call Back Form: Learn how to fill out and complete the Call Back form.
- Current Census Tab: Discover how to navigate and use the Current Census tab
- Past Call Backs: Explore the ways you can sort and view past Call Backs.
- Patient Chart Call Backs: Review how Call Backs appear and function on the Patient Chart.
- Patient Flags: Learn about the automated patient flag for scheduled Call Backs.
Call Backs Workflow
Workflow Walkthrough
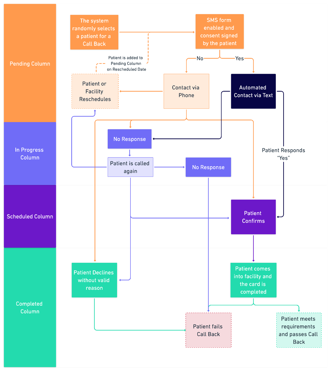
- To access Call Backs, choose a Location from the header, then open Schedules > Call Backs.
- From the Call Backs Board, choose a date to view all patients who are scheduled to be contacted, scheduled to come in, and whose Call Back forms have been completed that day.
- The patient cards in the Pending column allow you to contact the patient by phone or SMS to inform them that they need to report to the facility the next day with their medication.
- The In Progress column shows all patients who have been contacted but have yet to respond or answer.
- The Scheduled column shows all patients who have confirmed by phone or SMS that they can come on the selected date (click here for instructions).
- Once a patient is scheduled, you can complete their Call Back form.
- Once a Call Back form has been completed (regardless of the outcome) or if a patient declines to return to the facility without providing a valid reason, they are moved to the Completed column.
Callback Settings
The settings and set-up elements necessary for Call Backs to function as desired in your Kipu EMR instance.
- Call Back Settings: Set up medication, signature requirements, and SMS cadence.
- Call Back Flags Settings: Configure automated callback flags to alert staff to that the patient is required to complete a call back.
Comments
0 comments
Article is closed for comments.